SINETZ
배관의 압력강하 및 열손실 해석을 위한 유럽 최고의 소프트웨어
SINETZ 소개
[시네츠]
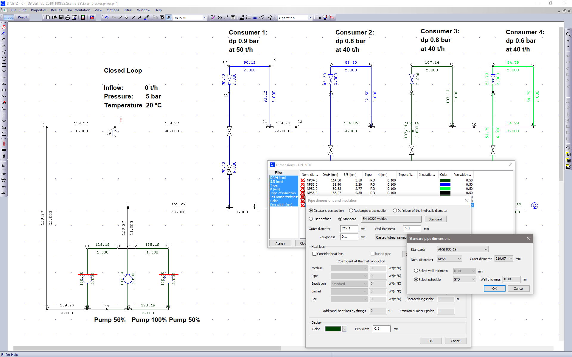
SINETZ [시네츠]는 분기되고 상호 연결된 배관망(circular, rectangular 및 유압 직경으로 정의된 임의의 단면 포함)에 대해 압력 손실 및 열 손실 계산을 수행하는 프로그램입니다.
다양한 산업 분야의 많은 기업들이 SINETZ의 품질을 신뢰하고 있습니다. 여기에는 주요 플랜트 건설사, 발전소 운영사, 지역 에너지 공급 회사, 조선업체, 환기 시스템 제조업체, 화학 산업, 부품 제조사 및 대학 등이 포함됩니다.

SINETZ 주요기능
SINETZ의 주요 기능:
- 프로젝트 단계에서의 배관 단면 및 단열 설계
- 펌프 용량 산정
- 네트워크 확장 시 기존 배관 치수 검증
- 기존 배관망의 유효성 분석
- 운전 조건 변화 또는 비정상 상황 시뮬레이션 (상호 연결된 복잡한 네트워크 포함)
SINETZ는 유압 직경으로 정의된 다양한 단면의 배관 네트워크에서 압력 및 온도 손실을 계산함으로써 위와 같은 작업을 수행합니다.
- 유량 방향, 유량 속도, 열 손실을 개별 배관 구간 단위로 계산
- 노드별 압력 및 온도, 그리고 전체 네트워크 내 유량 분포 결과 출력
- 압축성 및 비압축성 유체 모두에 대해 계산 가능
- 계산은 주어진 시스템을 기준으로 정상 상태(steady state) 유동을 가정하여 수행
- 임의의 복잡한 상호 연결 네트워크에 대한 해석 가능
- 개방형 및 폐쇄형 시스템 모두 지원
SINETZ 상세기능
SINETZ Fluid
SINETZ Fluid – 비압축성 유체 유량분포 및 압력손실 계산 모듈
SINETZ fluid는 SIGMA의 대표 유체 해석 소프트웨어인 SINETZ의 경량 버전으로, 비압축성 유체의 흐름 해석에 특화된 솔루션입니다. 압축성 유체와 온도 손실까지 해석 가능한 SINETZ에 비해, SINETZfluid는 단순한 구조와 빠른 해석 성능을 제공하여 냉각수 순환, 유체 이송 배관망 등 실무 중심의 설계 및 검토에 적합합니다. 복잡한 루프 및 분기망을 포함한 네트워크 해석이 가능하며, 설계 초기의 배관 직경 선정, 펌프 용량 산정, 시스템 운영 검토에 효과적인 도구로 활용됩니다.
- 프로젝트 설계 단계에서의 배관 단면 및 단열 설계
- 펌프 용량 산정
- 네트워크 확장 시 기존 배관 치수 검증
- 기존 배관망의 운전 적합성 분석
- 상호 연결된 복잡한 네트워크에서 다양한 운전 조건 또는 이상 상황 시뮬레이션
SINETZfluid는 유압 직경(hydraulic diameter)으로 정의된 원형, 직사각형 및 임의의 단면을 가진 배관망에 대해 다음을 계산합니다:
- 각 배관 구간의 유량 방향, 유량 속도, 압력 손실
- 각 노드의 압력 값
- 전체 네트워크의 유량 분포 결과
- 계산은 정상 상태(steady state) 흐름을 기준으로 수행되며,
- 임의의 복잡한 상호 연결 네트워크 해석이 가능합니다.
- 개방형 및 폐쇄형 시스템 모두 지원됩니다.
SINETZfluid는 SINETZ와 유사한 기능을 제공하지만, 다음과 같은 제한이 있습니다:
- 압축성 유체 해석 불가
- 온도 손실 분석 기능 포함되지 않음
SINETZ 인터페이스
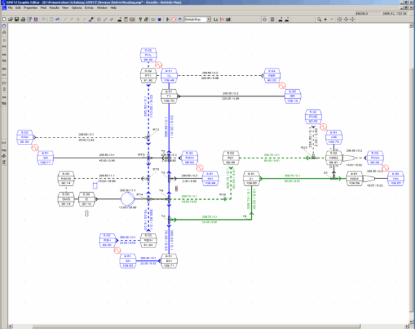
SINETZ 인터페이스는 CAD/CAE 프로그램에서 데이터를 가져오기 위해, 그리고 문서화 목적의 계산 파라미터 내보내기를 위해 사용됩니다. CAD/CAE 데이터를 가져오기 위해 2D 및 3D 인터페이스가 제공됩니다. 3D 인터페이스는 3D-CAD 시스템에서 데이터를 가져오는 데 사용됩니다. 2D 인터페이스는 P&ID 데이터와 파이프 응력 해석 소프트웨어 ROHR2의 배관 시스템 데이터를 가져오는 데 사용됩니다. 또한, 읽을 수 있는 내보내기 파일이 있다면 유량 다이어그램에서 데이터를 가져올 수도 있습니다.
SINETZ – 포함된 인터페이스
CAD 시스템과의 쉬운 연동을 위해SINETZ/SINETZfluid의 표준 패키지에는 다음이 포함됩니다:
- SINETZ 2D 중립 인터페이스(NTS) – 2D 데이터 가져오기용 (예: ROHR2)
- SINETZ 3D 중립 인터페이스(NTR) – 3D 데이터 및 선택적 CAD/CAE 인터페이스에서 생성된 파일 가져오기용
→ ROHR2의 AVEVA PDMS/E3D 인터페이스를 통해 NTR 형식 데이터 가져오기 포함 - DXF 가져오기 및 내보내기
SINETZ – 선택적 인터페이스
SINETZ 및 SINETZfluid에서는 CAD 시스템과의 연동을 위한 선택적 인터페이스 모듈도 제공됩니다.
SINETZ 라이선스
SINETZ 소개
[시네츠]
SINETZ [시네츠]는 분기되고 상호 연결된 배관망(circular, rectangular 및 유압 직경으로 정의된 임의의 단면 포함)에 대해 압력 손실 및 열 손실 계산을 수행하는 프로그램입니다.
다양한 산업 분야의 많은 기업들이 SINETZ의 품질을 신뢰하고 있습니다. 여기에는 주요 플랜트 건설사, 발전소 운영사, 지역 에너지 공급 회사, 조선업체, 환기 시스템 제조업체, 화학 산업, 부품 제조사 및 대학 등이 포함됩니다.

SINETZ 주요기능
SINETZ의 주요 기능:
- 프로젝트 단계에서의 배관 단면 및 단열 설계
- 펌프 용량 산정
- 네트워크 확장 시 기존 배관 치수 검증
- 기존 배관망의 유효성 분석
- 운전 조건 변화 또는 비정상 상황 시뮬레이션 (상호 연결된 복잡한 네트워크 포함)
SINETZ는 유압 직경으로 정의된 다양한 단면의 배관 네트워크에서 압력 및 온도 손실을 계산함으로써 위와 같은 작업을 수행합니다.
- 유량 방향, 유량 속도, 열 손실을 개별 배관 구간 단위로 계산
- 노드별 압력 및 온도, 그리고 전체 네트워크 내 유량 분포 결과 출력
- 압축성 및 비압축성 유체 모두에 대해 계산 가능
- 계산은 주어진 시스템을 기준으로 정상 상태(steady state) 유동을 가정하여 수행
- 임의의 복잡한 상호 연결 네트워크에 대한 해석 가능
- 개방형 및 폐쇄형 시스템 모두 지원
SINETZ 상세기능
SINETZ Fluid
SINETZ Fluid – 비압축성 유체 유량분포 및 압력손실 계산 모듈
SINETZ fluid는 SIGMA의 대표 유체 해석 소프트웨어인 SINETZ의 경량 버전으로, 비압축성 유체의 흐름 해석에 특화된 솔루션입니다. 압축성 유체와 온도 손실까지 해석 가능한 SINETZ에 비해, SINETZfluid는 단순한 구조와 빠른 해석 성능을 제공하여 냉각수 순환, 유체 이송 배관망 등 실무 중심의 설계 및 검토에 적합합니다. 복잡한 루프 및 분기망을 포함한 네트워크 해석이 가능하며, 설계 초기의 배관 직경 선정, 펌프 용량 산정, 시스템 운영 검토에 효과적인 도구로 활용됩니다.
- 프로젝트 설계 단계에서의 배관 단면 및 단열 설계
- 펌프 용량 산정
- 네트워크 확장 시 기존 배관 치수 검증
- 기존 배관망의 운전 적합성 분석
- 상호 연결된 복잡한 네트워크에서 다양한 운전 조건 또는 이상 상황 시뮬레이션
SINETZfluid는 유압 직경(hydraulic diameter)으로 정의된 원형, 직사각형 및 임의의 단면을 가진 배관망에 대해 다음을 계산합니다:
- 각 배관 구간의 유량 방향, 유량 속도, 압력 손실
- 각 노드의 압력 값
- 전체 네트워크의 유량 분포 결과
- 계산은 정상 상태(steady state) 흐름을 기준으로 수행되며,
- 임의의 복잡한 상호 연결 네트워크 해석이 가능합니다.
- 개방형 및 폐쇄형 시스템 모두 지원됩니다.
SINETZfluid는 SINETZ와 유사한 기능을 제공하지만, 다음과 같은 제한이 있습니다:
- 압축성 유체 해석 불가
- 온도 손실 분석 기능 포함되지 않음
SINETZ 인터페이스
SINETZ 인터페이스는 CAD/CAE 프로그램에서 데이터를 가져오기 위해, 그리고 문서화 목적의 계산 파라미터 내보내기를 위해 사용됩니다. CAD/CAE 데이터를 가져오기 위해 2D 및 3D 인터페이스가 제공됩니다. 3D 인터페이스는 3D-CAD 시스템에서 데이터를 가져오는 데 사용됩니다. 2D 인터페이스는 P&ID 데이터와 파이프 응력 해석 소프트웨어 ROHR2의 배관 시스템 데이터를 가져오는 데 사용됩니다. 또한, 읽을 수 있는 내보내기 파일이 있다면 유량 다이어그램에서 데이터를 가져올 수도 있습니다.
SINETZ – 포함된 인터페이스
CAD 시스템과의 쉬운 연동을 위해SINETZ/SINETZfluid의 표준 패키지에는 다음이 포함됩니다:
- SINETZ 2D 중립 인터페이스(NTS) – 2D 데이터 가져오기용 (예: ROHR2)
- SINETZ 3D 중립 인터페이스(NTR) – 3D 데이터 및 선택적 CAD/CAE 인터페이스에서 생성된 파일 가져오기용
→ ROHR2의 AVEVA PDMS/E3D 인터페이스를 통해 NTR 형식 데이터 가져오기 포함 - DXF 가져오기 및 내보내기
SINETZ – 선택적 인터페이스
SINETZ 및 SINETZfluid에서는 CAD 시스템과의 연동을 위한 선택적 인터페이스 모듈도 제공됩니다.
SINETZ 라이선스
AI가 들려주는 ROHR2
SIGMA의 소프트웨어를 AI 기반의 팟캐스트 형식으로 들어보세요.
복잡한 기능과 적용 분야를 짧고 명확하게 정리해, 누구나 쉽게 이해할 수 있습니다.
각 제품의 핵심 개념과 차별점까지, 인공지능의 목소리로 안내해드립니다.
SIGMA 소트프웨어 3종
3가지 소프트웨어, AI가 비교해드립니다. 각각 어떤 차이가 있을까요? 어떻게 함께 활용될 수 있을까요? 이 오디오에서는 SIGMA 소프트웨어 전체 구조를 명확하게 이해할 수 있습니다.
ROHR2
ROHR2는 단순한 계산 프로그램이 아닙니다. 실제 하중조건, 진동분석, 동적해석까지 어떻게 수행되는지, 이 오디오를 통해 설계자 입장에서 어떤 도움이 되는지 체감할 수 있습니다.
SINETZ
SINETZ는 복잡한 배관망에서 유체흐름과 열손실을 손쉽게 시뮬레이션하는 도구입니다. 이 오디오에서는 SINETZ가 어떻게 적용되는지, 어떤 결과를 도출하는지를 실감나게 전달합니다.
PROBAD
PROBAD는 다양한 설계 코드를 기준으로 여러 종류 압력용기 강도를 자동 계산하는 툴입니다. 이 오디오를 통해 각 코드의 특징과 PROBAD의 자동화된 설계 절차를 이해할 수 있습니다.
AI가 들려주는 ROHR2
SIGMA의 소프트웨어를 AI 기반의 팟캐스트 형식으로 들어보세요. 복잡한 기능과 적용 분야를 짧고 명확하게 정리해, 누구나 쉽게 이해할 수 있습니다. 각 제품의 핵심 개념과 차별점까지, 인공지능의 목소리로 안내해드립니다.












